全国高温健康风险预警,首次发布!
来源:央视新闻 供稿 更新时间:2025-07-02 20:47:22 点击数:
热热热!眼下,我国中东部正在经历今年以来最强高温过程。未来一周,高温将陆续覆盖华北南部、黄淮至江南、华南大片区域,且强度加强,部分地区高温天天可见,暑热或贯穿全天。今天(2日),国家疾病预防控制局联合中国气象局发布首个全国高温健康风险预警,一起了解哪里风险等级高↓未来一周,在副热带高压的掌控下,以江南地区为中心,高温天气将大面积向外扩展,华北南部、黄淮至江南、华南的大部地区都将体验“蒸桑拿”,山东、河南、安徽、江苏、湖北、浙江等地还可能出现40℃及以上的酷热天气。不仅白天热,不少地方夜间最低气温也可达30℃左右,可谓是昼蒸夜煮连轴热。
从首次发布的高温健康风险预警来看,2日20时至3日20时——- 华北南部、黄淮、江淮、江汉、江南北部、东北地区北部及内蒙古、新疆等地高温健康风险较高,建议大家使用空调等降温设备调节环境温度,保持室内凉爽,及时补充水分,外出穿轻便宽松衣物,减少户外剧烈活动。
- 江苏、山东、河南、安徽、黑龙江等地的部分地区高温健康风险高,建议公众减少户外活动,体温较高时可用冷水进行物理降温,如果出现中暑先兆症状,及时使用解暑药品。
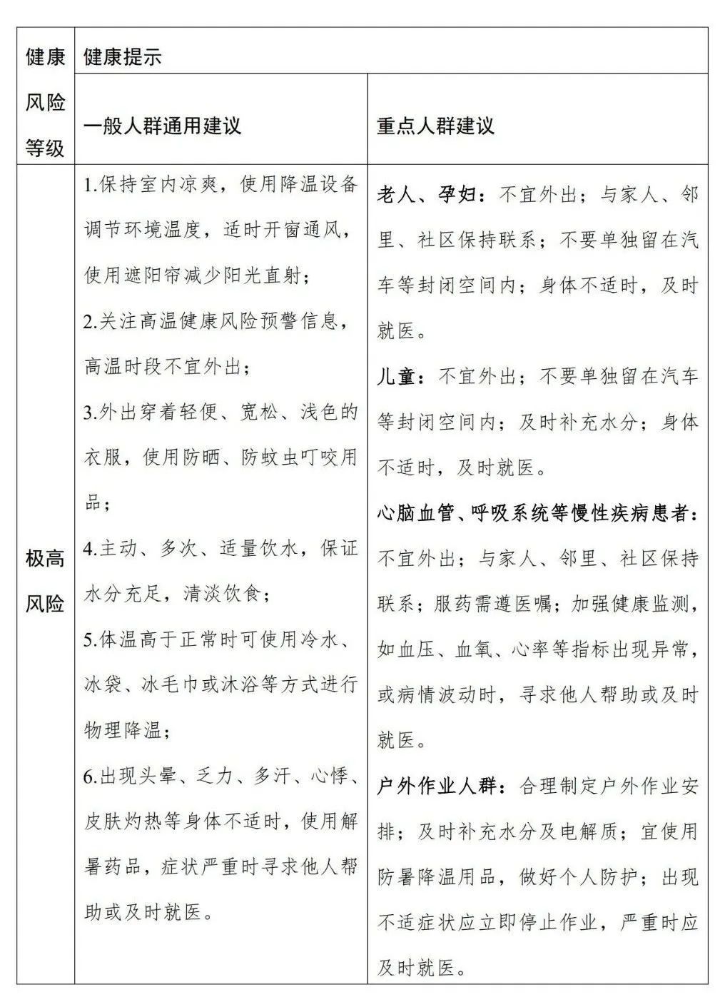
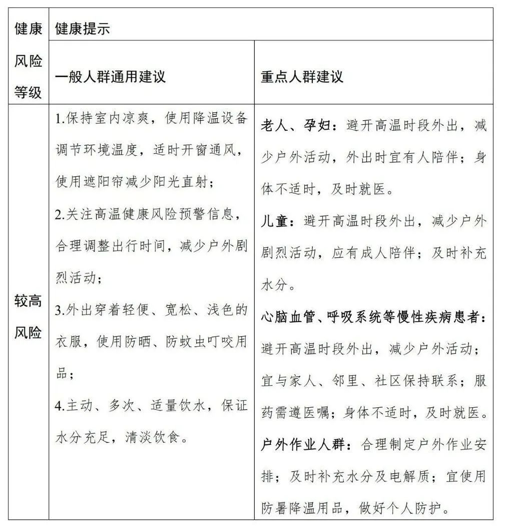
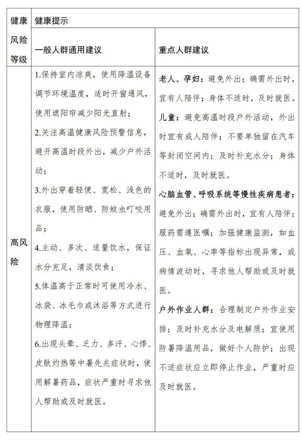
持久的高温高湿,对身体健康会带来威胁,增加中暑和心脑血管等慢性病的急性发作风险。高温健康风险极高的区域主要出现在江苏北部、山东中东部、河南东部、安徽北部、黑龙江东北部等地的部分地区,建议当地公众不要在高温时段外出,如果出现头晕、乏力、多汗、心悸、皮肤灼热等不适症状,及时使用解暑药品,严重时立即就医,警惕热射病的发生。高温带来的不仅仅是体感不适,还可能在短期内对健康造成一系列危害,严重时甚至危及生命。专家表示,高温下,人体排汗机制可能崩溃,引发一系列热相关疾病。轻则出现热疹、热水肿、热晕厥,重则发生重症中暑,如不及时救治,会危及生命。同时,高温还是多种慢性疾病的“催化剂”,可加剧循环、呼吸、泌尿及精神心理疾病的发生发展。因此,及时关注预报预警信息,提前做好防护措施,才能最大程度降低高温健康风险。中国气象局公共气象服务中心副首席李怡介绍,与气象部门发布的常规高温预警不同,高温健康风险预警更多表征了高温对健康的影响,与疾病风险关联,反映了温度升高可能导致疾病风险的增加。从预警分级标准来看,高温健康风险预警并非依据单一气温要素,而是根据高温与循环系统疾病、呼吸系统疾病的超额死亡率的暴露反应关系分析得出。它的等级由日平均气温和日最高气温两项风险阈值指标来划分,分为低风险、中等风险、较高风险、高风险、极高风险,其中低风险和中等风险属于健康风险监测和警示阶段,不面向公众发布。关于高温健康风险分级健康提示
一起了解↓↓↓
【责任编辑:华人报编辑】