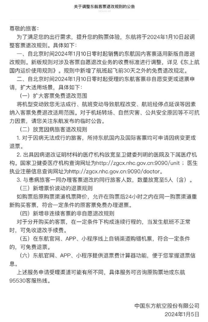
1月5日,中国东方航空发布公告,将于2024年1月10日起调整客票退改规则。规则新增了航班免费退改规定,扩大了东方航空客票非自愿变更或退票申请的适用场景。东方航空是继南方航空后第二家宣布调整客票退改规则的航司。

在此次新调整的客票退改规则中,东航扩大了客票非自愿变更或退票申请的适用场景,包括扩大客票免费退改范围、放宽因病旅客退改规则、新增票价波动的退票规则、新增非连续客票的非自愿退改规则等。
具体来看,东航将机型变动致使旅客无法成行、航班变动导致航程改变、航班经停点延误等因素纳入客票免费退改适用范围;对于因病无法成行的旅客,所持东航国内及国际客票均可申请因病变更或退票,与患病旅客一同办理客票退改的同行旅客人数,数量放宽至5人(含)。
如旅客购票后原购票渠道机票降价,东航允许在购票后24小时之内在同一购票渠道重新购买客票,符合一定条件的原客票免费办理退票。此外,对于分开购买的客票,在一定条件下构成连续行程的,当发生航班不正常时,可免收退改手续费。在东航官网、App、小程序线上自销渠道购错机票,符合一定条件的,也可免费退票。
东航表示,新版规则对涉及客票自愿退改业务的收费标准进行了调整,新增航班起飞前30天之外的免费退改规定,详见《东上航国内运价使用规则》。
据中国证券报报道,虽然东方航空在公告中提到,新版规则对涉及客票自愿退改业务的收费标准进行调整。但目前东方航空官网上最新自愿变更和自愿退票收费标准仍为2022年12月13日施行版本,尚未看到具体更新。记者咨询了中国国际航空、国泰航空与海南航空客服,相关航司均表示目前暂未收到相关调整通知。

图片来源:视觉中国
值得一提的是,1月4日,南方航空就发布了关于调整南航客票退改规则的公告。公告称,南航将于2024年1月10日起全面调整客票退改规则。

下调了部分退改业务收费标准
2024年1月10日起,销售的南航国内客票自愿退改标准大幅降低。
以票面价格为基准,经济舱各舱位退改手续费降低了5个至40个百分点。以经济舱R舱位为例,自愿变更费用从现行规则的100%降至60%,自愿退票的费用从100%降至75%。
在南航新调整的客票退改规则中,乘客提前7天自愿变更,大多数舱位将免收手续费,经济舱E舱位至R舱位只需支付5%的手续费。
若不符合享受免费退改条件的,收取标准最高为客票价格的75%,最低为5%。
相比之下,距离航班计划起飞时间越长、客票舱位等级越高,收取自愿退改手续费就越少。

南航国内运输散客票价使用条件新规定(中国南方航空微信公众号截图)
扩大了客票免费退改范围
南航将机型变动致乘客无法成行、航班经停点延误、机场转场、不可抗力等因素均纳入客票免费退改适用范围。
放宽因病退改规则
对于因病无法成行的旅客,南航规定只要所持南航国内及国际客票均可申请因病变更或退票;因病退改证明材料调整为缴费发票或住院押金证明(二选一),放宽南航认可的医疗机构范围至卫健委列明的医院及下属医疗机构。对于符合一定条件的陪伴人员可与因病旅客一同办理客票退改,数量放宽至5人(含)。
调整特殊场景客票处理规则
针对同行人员航班变动保护致单独出行、联程客票部分航段非自愿保护致后续航班无法衔接、南航航班变动非自愿签转后需变更回南航航班等特殊情形,符合一定条件下,均可对客票免费进行二次变更操作。
进一步扩大了误操作免费退改范围
针对购票时姓名、证件、航程、日期、舱位等信息填写错误,以及误操作导致重复购票等情况,符合一定条件下可给予免费办理错购客票退票。如购票后发生票价降低,允许在购票后24小时之内重新购买客票,符合一定条件的原客票免费办理退票。
南航物流IPO募资逾60亿买飞机
继东航旗下的东航物流于2021年6月完成A股上市,国航旗下的国货航于去年9月深主板上市顺利过会之后,南航旗下物流版块子公司南航物流日前也正式启动A股IPO。三大航物流版块混改相继深化推进,三大航空物流巨头将齐聚A股。
南方航空近日发布公告称,其分拆子公司南方航空物流股份有限公司(下称“南航物流”)首次公开发行股票并在主板上市的申请,已经获上海证券交易所受理。
本次IPO,南航物流拟公开发行不超过 32,085.56万股A股普通股股票,预计募集资金净额为60.8亿元。其中,逾9成资金(56亿元)将用于购置全货机,其余资金将用于信息化及数字化建设。
疫情期间得益于航空物流的独特优势,三大航空业绩均十分亮眼,但疫后三大航空货运业绩普遍承压。南航货运招股书申请稿显示,公司上市当年营业收入、营业利润及净利润等财务指标可能会有同比下滑50%以上的风险。
针对上述风险,21世纪经济报道记者致电南航货运信息披露及投资者关系部门寻求回应,截至发稿暂未得到回复。
南航物流成立于2018年10月,前身是原南方航空下属货运部,其主营业务包括航空速运、地面综合服务和供应链综合解决方案,目前在营业收入中占比97%以上。截至目前,南航物流独家经营17架全货机,全货机航线总数达22条,运营客货运输机897架;在国内13个城市拥有自营货站,形成了覆盖全国的货站操作及仓储服务体系。
目前,南方航空持有南航物流55%的股份,国新双百、钟鼎远祥、普洛斯旗下的隐山资本分别各持有南航物流10%的股份。本次拆分上市完成后,南方航空仍为南航物流的控股股东。
业绩方面,2020年至2022年,由于全球疫情导致航空货运市场出现供不应求、航空货运价格攀升,行业整体处于业绩高点。在此背景下,南航物流在2020年、2021年及2022年营收和净利润总体保持在较高水平,分别实现营收约153.25亿元、196.88亿元及215.38亿元,净利润40.30亿元、56.14亿元及46.82亿元。2020年至2022年营收及净利润复合增幅分别达18.55%及7.79%。但受航油价格上升等市场因素影响,公司2022年净利润有所下滑。
细究公司过去业绩高涨的原因不难发现,疫情在其中扮演着重要角色。过去三年,铁路、海运等货运方式受疫情冲击较大。
国货航上会稿显示,2020年以来,因客机腹舱运力减少、海运港口停摆、铁路运输网络遭受冲击等因素,全球范围内供应链格局发生了较大变化,中国作为世界生产基地的优势得以充分发挥,高附加值产品如电子设备、医药物资等对运输安全、时效、稳定性有严格要求的货物更多选择航空途径,航空货运市场运价大涨。
因此,在疫情结束后,随着航空货运市场逐渐复苏,南航货运业绩开始承压。
2023年上半年,公司营收77.88亿元,同比下降31.53%,净利润12.56亿元。招股书申请稿称,公司2023年上半年业绩下滑主要是由于全球经济增速放缓、欧美国家通胀水平居高不下、海外市场消费需求下降,导致航空货运需求有所下降。此外,随着海运、铁路等运输网络逐渐通畅,叠加民航业复苏背景下腹舱运力恢复,全球供应链的整体运力供给不断增加。供需这两方面的变化因素共同导致航空货运价格逐步从高位回落,航空货运行业逐渐向常态化运营阶段恢复。虽然2023年上半年业绩同比下降较大,但较2020年前的业绩还是有较高增长。
毛利方面,南航物流在2020年、2021年、2022年及2023年上半年主营业务毛利率分别为38.53%、40.71%、30.71%及24.00%,先升后降的波动趋势及其原因与前述利润波动相同。
招股书申请稿表示,航油价格受供需变化等复杂外部环境影响可能出现大幅波动,会导致营业成本相应变化,综合上述因素,可能导致公司业绩存在下滑的风险。公司在上市当年营业收入、营业利润及净利润等财务指标同比可能会有下滑50%以上的风险。


