1月中旬,千亿市值企业金龙鱼(300999.SZ,股价30.16元,市值1635.15亿元)公告,子公司收到刑事起诉书,但子公司不认同起诉书所认定的事实和指控的罪名。
起诉书描述的大致经过是:2008年到2014年,金龙鱼子公司作为中转仓储方期间,在云南惠嘉进出口有限公司(以下简称云南惠嘉)与安徽华文国际经贸股份有限公司(以下简称安徽华文)进行棕榈油贸易过程中,涉嫌配合云南惠嘉及该公司负责人张利华等实施合同诈骗犯罪,构成合同诈骗罪的帮助犯。
云南惠嘉究竟是何来头,竟让千亿市值企业如此“烦恼”。《每日经济新闻》记者发现,云南惠嘉曾是国内最大的棕榈油融资商,其关联方包括云南省曾经的知名种猪企业。记者近日辗转了解到,云南惠嘉第一大股东旗下的种猪企业已经完成破产拍卖清算。
有熟悉棕榈油贸易的期货方面人士告诉记者,2014年由于棕榈油国内外价格倒挂,以及受政策端对融资贸易收紧等因素的影响,包括云南惠嘉在内的棕榈油进口商都出现了资金问题。
记者搜索中国执行信息公开网发现,2016年—2020年涉及云南惠嘉的执行案号多达57条,执行标的金额合计超30亿元。
金龙鱼子公司卷入合同诈骗案
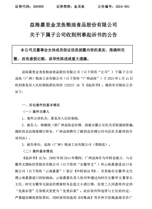
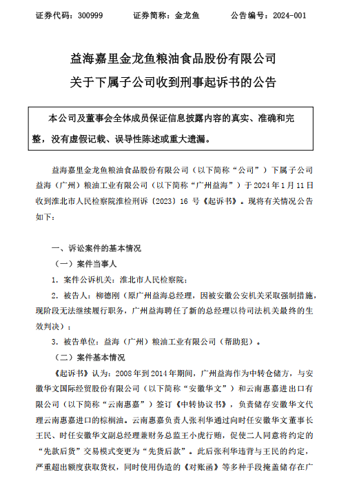
1月12日晚,金龙鱼发布公告,称下属子公司益海(广州)粮油工业有限公司(以下简称广州益海)于1月11日收到淮北市人民检察院淮检刑诉〔2023〕16号《起诉书》。

图片来源:金龙鱼公告截图
《起诉书》认为,2008年到2014年,广州益海作为中转仓储方期间,在云南惠嘉与安徽华文进行棕榈油贸易过程中,涉嫌配合云南惠嘉及该公司负责人张利华等实施合同诈骗犯罪,构成合同诈骗罪的帮助犯。

图片来源:记者制图
2008年到2014年,广州益海作为中转仓储方,负责储存安徽华文代理云南惠嘉进口的棕榈油。期间,云南惠嘉负责人张利华通过向安徽华文时任董事长王民、时任副总经理兼财务总监王小虎行贿,将“先款后货”交易模式变更为“先货后款”。此后,张利华违背与王民的约定,严重超出额度获取货权,同时使用伪造的《对账函》等多种手段掩盖储存在广州益海等仓储单位的棕榈油已被销售的事实。
《起诉书》认为,广州益海工作人员喻平及柳德刚接受张利华等人的行贿,为云南惠嘉掩盖相关事实提供了帮助。检察机关据此认为,云南惠嘉先行提走货物后,未足额向安徽华文支付款项,造成安徽华文直接经济损失32.3亿元,间接损失20.15亿元,其中因广州益海、柳德刚配合实施犯罪造成安徽华文直接经济损失18.81亿元,间接损失11.67亿元。云南惠嘉、张利华及云南惠嘉员工因此构成合同诈骗罪。广州益海、柳德刚配合云南惠嘉、张利华等人实施合同诈骗犯罪,亦构成合同诈骗罪的帮助犯。检察机关同时认为,张利华于2009年至2013年期间向柳德刚行贿,柳德刚构成非国家工作人员受贿罪。
根据金龙鱼公告,广州益海聘请的辩护律师和咨询的刑法专家一致认为,广州益海不构成单位犯罪。相关意见包括:安徽华文与云南惠嘉之间的交易实质是融资性的贸易行为;广州益海始终严格按照合同约定实施中转货物出库或货权转让;广州益海与云南惠嘉之间的棕榈油买卖价格均是正常的市场价格;广州益海对于云南惠嘉与安徽华文之间的交易结算情况并不知情。
同时,广州益海不认同《起诉书》认定的事实和指控的罪名,也不认同《起诉书》所述损失与广州益海的行为具有因果关系,主要原因有三个:一为三方合同中对中转货物出库或货权转让手续及风险承担作出了明确的约定;二为安徽华文与云南惠嘉在改变货权释放方式及伪造货权转让手续等方面,均是由两方共同配合实现的,广州益海毫不知情;三为广州益海严格按合同约定履行了所有的审查手续,安徽华文从未提出过异议。因此,广州益海不应对起诉书所述的损失承担责任,广州益海将积极依法行使辩护权,维护上市公司和全体股东的合法权益。
上海新古律师事务所主任律师王怀涛对记者分析称,对于广州益海是否要负法律责任要结合案件事实细节判断。比如,该案中比较重要的细节是广州益海对于安徽华文与云南惠嘉在改变货权释放方式及伪造货权转让手续等方面是否知情。同时,单位犯罪的成立要满足主观上体现单位的意志、客观上为单位(全体成员或绝大多数成员)谋取非法利益的条件,这些要素判断时要结合对当事人询问笔录、证人证言、审计报告等案卷综合认定,目前仅从公告的事实还无法下定论。

棕榈油存储在第三方的商业模式较常见
由于事件涉及千亿市值食品企业,引发较大关注度,云南惠嘉这一涉事方也引发了记者的好奇。《每日经济新闻》记者发现,云南惠嘉此前也曾与其他企业有过类似商业模式的仓储合同纠纷。

图片来源:裁判文书网截图
云南省高级人民法院在2019年5月29日发布了广东龙威粮油工业有限公司、靖江龙威粮油工业有限公司买卖合同纠纷二审民事判决书。上诉人广东龙威粮油工业有限公司(以下简称广东龙威)、靖江龙威粮油工业有限公司(以下简称靖江龙威)因与被上诉人云南标泽进出口有限公司(以下简称标泽公司)、云南惠嘉买卖合同纠纷一案,不服云南省昆明市中级人民法院(2015)昆民四初字第760号民事判决,向云南省高级人民法院提起上诉。
根据原审法院经审理确认的法律事实,2014年9月3日,标泽公司与云南惠嘉签订《购销合同》,约定由标泽公司向云南惠嘉购买24度棕榈油,金额为1010万元,交货方式为标泽公司自提,云南惠嘉必须在2014年9月25日前将在广东龙威和靖江龙威合同规定数量的货权确认给标泽公司。
法院认为,本案诉争的是买卖合同法律关系,所指向的合同为2014年9月3日标泽公司与云南惠嘉签订的《购销合同》。合同签订后,标泽公司按约定向云南惠嘉支付货款1010万元。但当其手持云南惠嘉出具的《货权确认通知书》到广东龙威、靖江龙威处提货时,广东龙威、靖江龙威却均以云南惠嘉出具的《货权确认通知书》不符合双方合同约定及云南惠嘉未支付超期仓储费等原因拒绝放行货物。
法院认为,云南惠嘉应当向标泽公司履行交货义务,广东龙威、靖江龙威作为第三人不应履行向标泽公司交付案涉棕榈油的义务。云南省高级人民法院判决,云南惠嘉向标泽公司交付1912.927吨24度棕榈油。
针对这一商业模式,有熟悉棕榈油贸易的期货方面人士对《每日经济新闻》记者表示,由于棕榈油是一个大部分需要通过进口进而进行贸易的大宗商品,融资商不一定具备对大规模货物的仓储能力,或者从经济效益的角度来说不一定有合适的经济成本来进行完全的自我仓储,所以实际将货物存储在第三方的商业模式是比较常见的。
云南惠嘉被多家大型银行等起诉追债
总额超30亿元
上述期货方面人士表示,2010年—2014年,云南惠嘉是国内较大的棕榈油融资商,2014年进口棕榈油约100万吨,占当时国内进口量的20%左右。
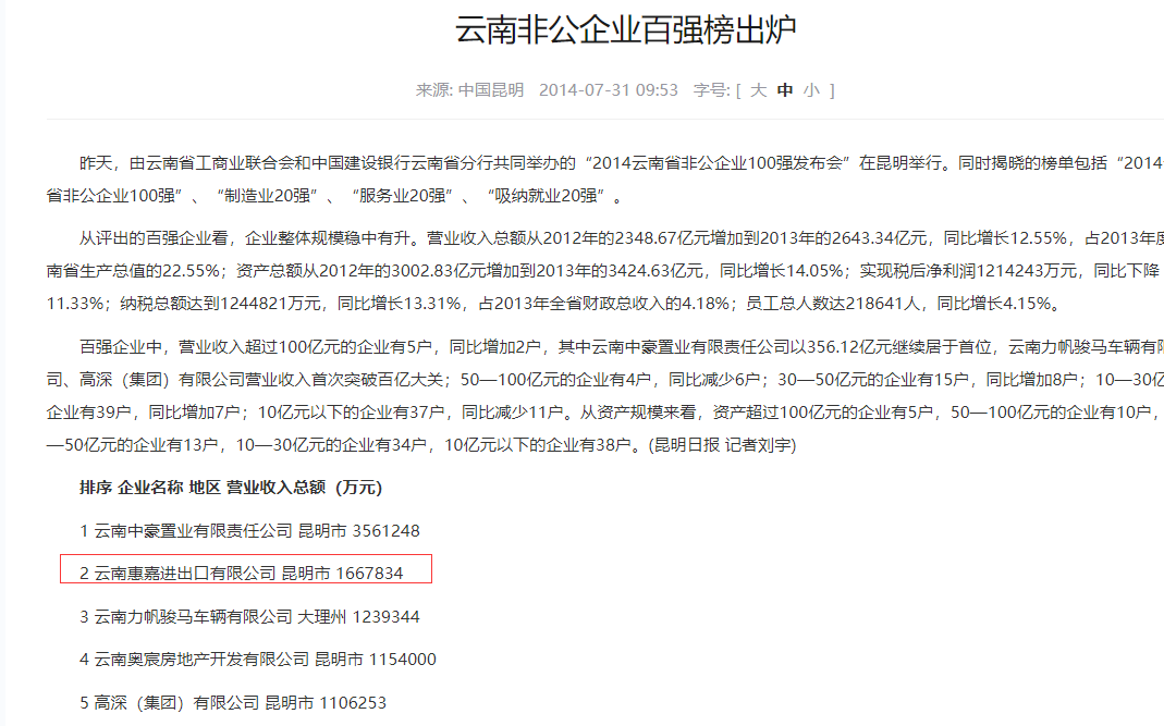
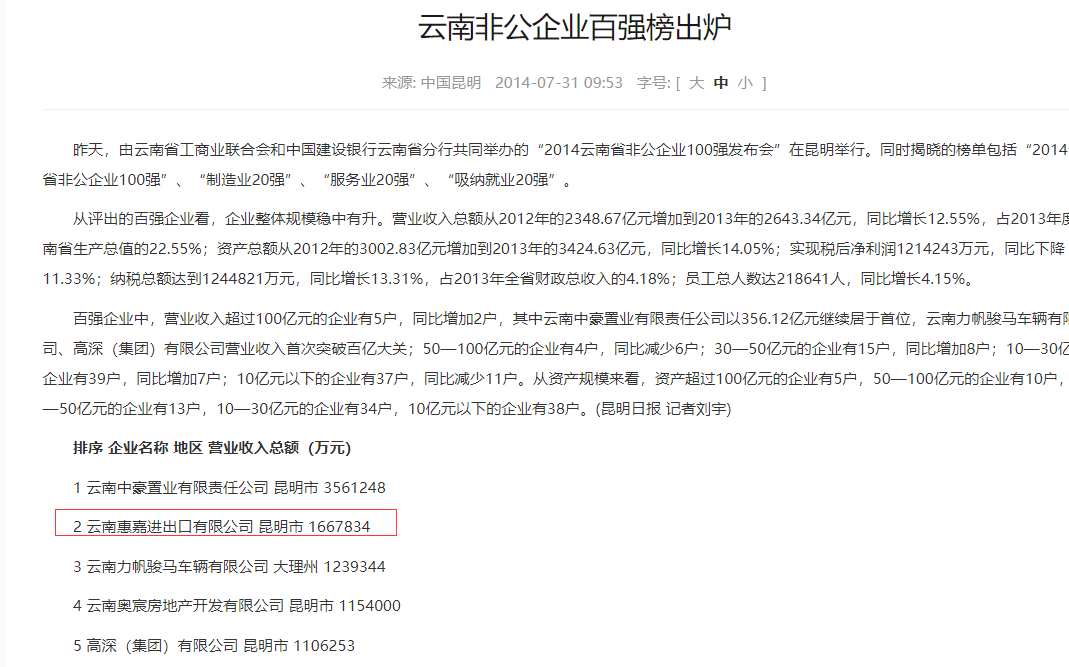
据公开报道,2014年,在云南省工商业联合会等举办的“2014云南省非公企业100强发布会”上,云南惠嘉入围“云南省非公企业100强”,排名第2位,营业收入总额166.78亿元。

图片来源:昆明市人民政府官网截图
但也是在这一年,市场情况出现了变化,当时有传闻称,包括云南惠嘉在内的棕榈油进口商身陷资金链危机。
分析云南惠嘉当时的资金问题,该期货方面人士称:一方面棕榈油国内外价格长期倒挂,1吨棕榈油亏损约七八百元,超过当时价格的15%;另一方面云南惠嘉集团(云南惠嘉的第一大股东)当时的主业房地产行业景气度下降,政策端对融资贸易的态度也在收紧。
记者注意到,自2014年开始,由于无法偿还对银行的借款,云南惠嘉不断出现因金融借款合同纠纷的诉讼,其资金链紧张情况可见一斑。
根据中国执行信息公开网的信息,2016年—2020年,涉及云南惠嘉的执行案号多达57个,累计执行标的金额超30亿元,申请执行人包括中国农业发展银行安宁市支行、中国农业银行股份有限公司昆明官渡区支行等多家大型银行当地支行。
据央视网报道,2018年,中国银行业协会联合41家银行业金融机构首次发布了对140家严重失信债务人公示催收债权的公告。其中,金额最大的失信债务人是云南惠嘉,债权银行为工商银行,公司拖欠本息高达15.9亿元。

图片来源:网页截图
2015年,云南惠嘉还曾出现“拆东墙补西墙”的情况。在一则诉讼判决书中,华夏银行称,2015年12月,华夏银行股份有限公司昆明大观支行与云南高福生物科技有限公司(以下简称高福公司)签订《最高额融资合同》,后来华夏银行向高福公司发放了贷款,但高福公司未按约还款。后来,云南惠嘉以上述资金的实际使用人非高福公司,而是云南惠嘉为由,辩称高福公司不该在本案中承担责任。高福公司与云南惠嘉实际控制人相同。

图片来源:裁判文书网截图
值得注意的是,2014年,由于长期欠付中国建设银行股份有限公司昆明城西支行的保证金,云南惠嘉曾在协议中,将广州益海仓储的3000吨棕榈油作为其缴纳该笔保证金的担保物,不过根据原告(中国建设银行股份有限公司昆明城西支行)方的说法,广州益海不配合原告调查了解棕榈油的存储情况。

图片来源:裁判文书网截图
除了银行,云南惠嘉涉案的申请执行人还有一家企业——云南冶金集团进出口物流股份有限公司(以下简称进出口公司)。根据云南冶金集团股份有限公司披露,进出口公司自2013年起与云南惠嘉签订鱼粉买卖合同,将鱼粉转售云南惠嘉。后来进出口公司发现,截至2014年12月31日云南嘉惠尚欠进出口公司贷款本息1.84亿元,从而因买卖合同纠纷将其告上法庭。
另外,除了因诉讼导致的执行金额,云南惠嘉也出现在一些企业的应收款方中。例如,在中国铜业有限公司2021年年度报告中,截至2021年末,云南惠嘉的应收款账面余额为1.72亿元,全额计提坏账准备,账龄5年以上,理由是预计无法收回。

图片来源:截图
惠嘉集团旗下种猪企业资产已被拍卖
根据云南惠嘉工商资料,其第一大股东是云南惠嘉集团有限公司(以下简称惠嘉集团)。除了云南惠嘉,惠嘉集团旗下还有云南惠嘉食品有限公司、云南惠嘉饲料有限公司等多家公司。其中最知名的是一家种猪企业。
中国种猪信息网2016年曾介绍云南惠嘉育种有限公司(以下简称惠嘉育种)称,“公司位于云南省安宁市,拥有种猪场4个,总投资1.2亿元,占地面积1345亩,存栏母猪4633头,配套拥有1座年产36万吨的饲料厂”,“云南省规模最大、从事养猪事业最久的种猪企业”。

图片来源:中国种猪信息网截图
另有行业媒体中国猪业微信公众号在2015年发文中提到惠嘉育种年产优质商品猪8万余头。

图片来源:中国猪业微信公众号截图
2022年,有一篇关于云南福悦发畜禽养殖有限公司(以下简称福悦发)总经理计春律的专访,其中提及:“福悦发原名云南惠嘉育种有限公司⋯⋯是云南惠嘉集团有限公司专业从事种猪选育与生产的子公司。”计春律称,目前福悦发拥有4个猪场,存栏种公猪100多头,母猪4800头,“2022年目标向市场供应1.5万头种猪”。

图片来源:微信截图
记者也咨询了A股几位大型养猪上市企业人士,但他们对云南惠嘉和张利华知之甚少。
从公开信息来看,由于债务问题,云南惠嘉及惠嘉集团旗下其他公司的资产近些年正在不断被法院拍卖,股权也已被悉数冻结。拍卖的资产包括:2020年,惠嘉育种评估值为10.08万元的设备被拍卖完成;2021年,云南惠嘉一处评估值为215.62万元的房产被司法拍卖完成;2023年,福悦发养殖的生猪20326头也已被司法拍卖。
云南省安宁市人民法院2020年9月27日发布的执行裁定书显示,法院在执行过程中查封云南惠嘉名下的位于昆明市的房屋,属轮候查封,暂时无法处置;已冻结云南惠嘉的银行账户,已从云南惠嘉账户扣划10000.42元,剩余款项暂时无法执行。通过执行查控系统查询被执行人的存款、车辆、房产、土地、证券等,均未发现云南惠嘉其他可供执行的财产线索。

图片来源:裁判文书网截图
1月20日,《每日经济新闻》记者曾尝试拨打惠嘉集团旗下数家公司的工商登记电话,或未获接通,或称打错了,或称已不在相关公司工作。此外,记者还联系了竞得福悦发生猪资产的竞拍人阚世永,其称目前已经交接完成,(当时)只见到法院的人,没有见到公司的人。
此外,也有知情人士对记者称,惠嘉集团旗下养猪企业已经破产拍卖清算完,现在被其他人所买。

